Jump to content
Click here to check out this guide.

FAQs | Repair Videos | Academy | Newsletter | Contact


Appliance Repair Tech Tips

  • entries
    257
  • comments
    839
  • views
    558,156

Deciphering a Complicated Refrigerator Schematic and Maneuvering Bad Specifications


A tech in the Repair forums here at Appliantology was trying to troubleshoot an inop evaporator fan motor, and he had some trouble figuring out what to make of his measurements.

Let's take a look at the schematic in question and see if we can clear up the confusion.

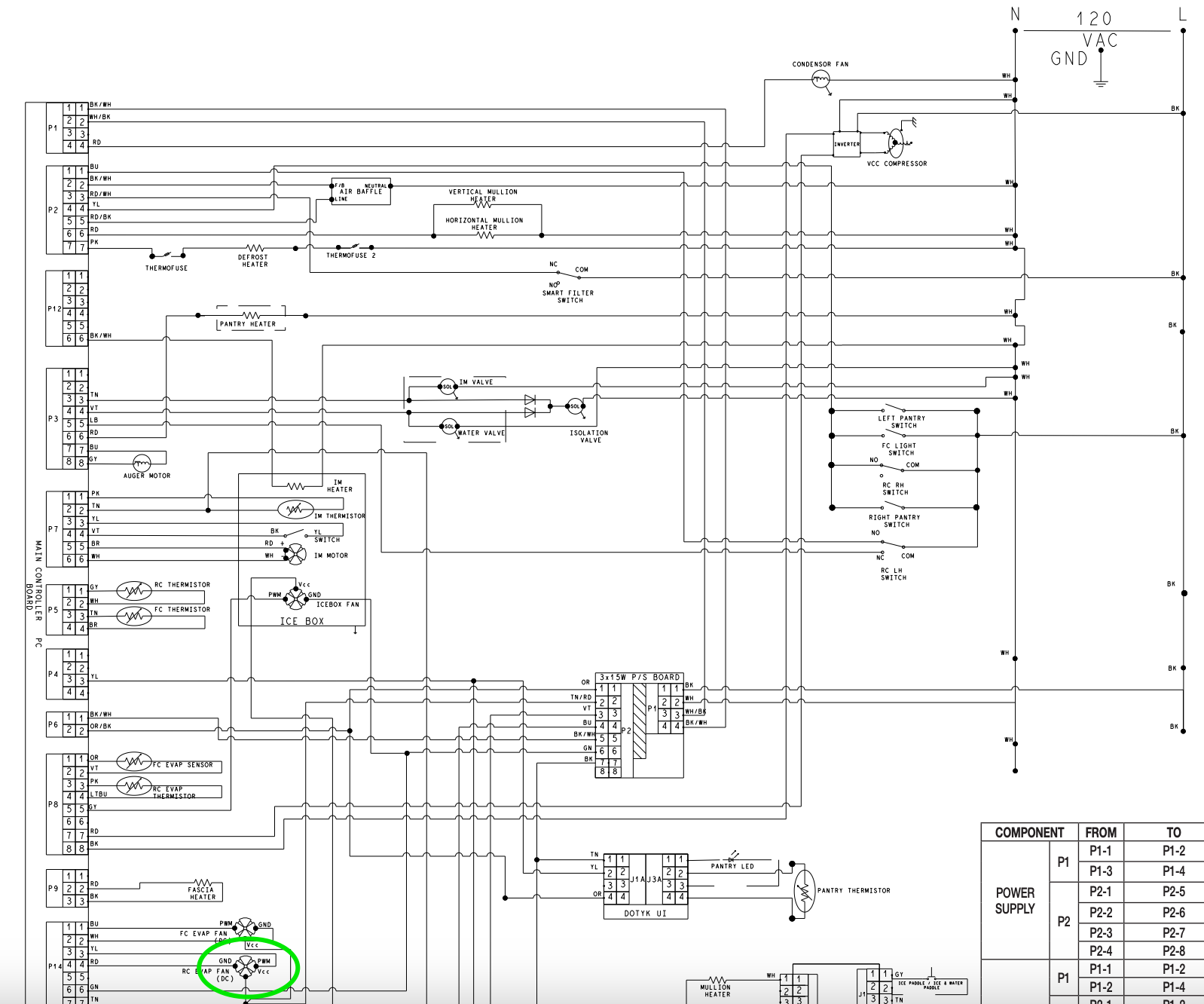
Screenshot_2025-07-21_at_4_55_48 PM.png

Oh boy, that's a tangled one! I've circled the refrigerator evaporator fan motor in question.

We can tell a few things about this fan immediately. The Vcc and GND designations show that this is a DC fan motor. Vcc is a common label for the DC voltage supply, and Ground is the return for DC power. The wire labelled PWM tells us that this is a BLDC motor with a Pulse-Width Modulated speed signal that it receives from the main control.

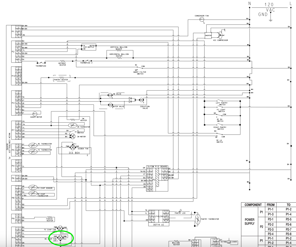
That all seems pretty straightforward, but the wrench gets thrown in when we look at the spec block for the fan:

Screenshot_2025-07-12_at_7_26_04 AM.png

That's odd -- this spec block seems to be saying that, if you measure at pin 3 of P14 on the main control board, you'll get a stable 12.7 VDC. That's not at all what you expect from a PWM line -- rather, that's what you would expect to see as the voltage supply to the motor. So if you don't get around 12 volts at that line, does that mean you have a bad control board?

PWM signal specs are always given as a range. That's because what your meter measures is the average of the DC square wave signal. So based on our knowledge of how this technology works, I'm suspicious of this spec.

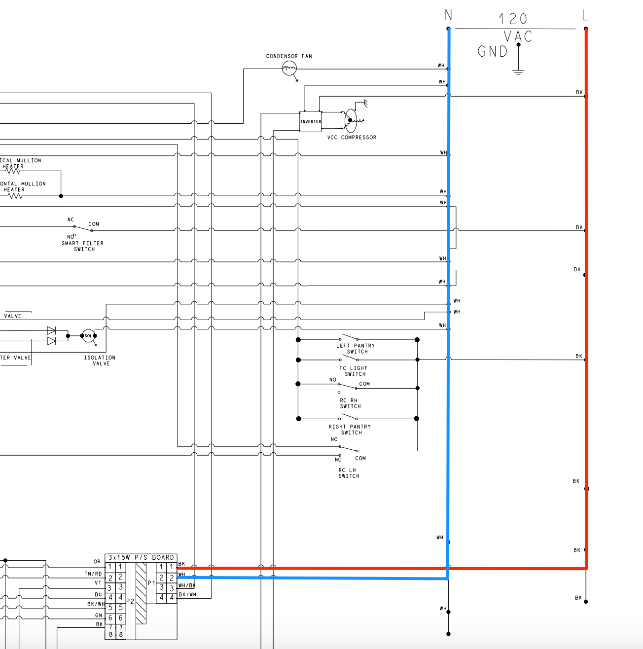
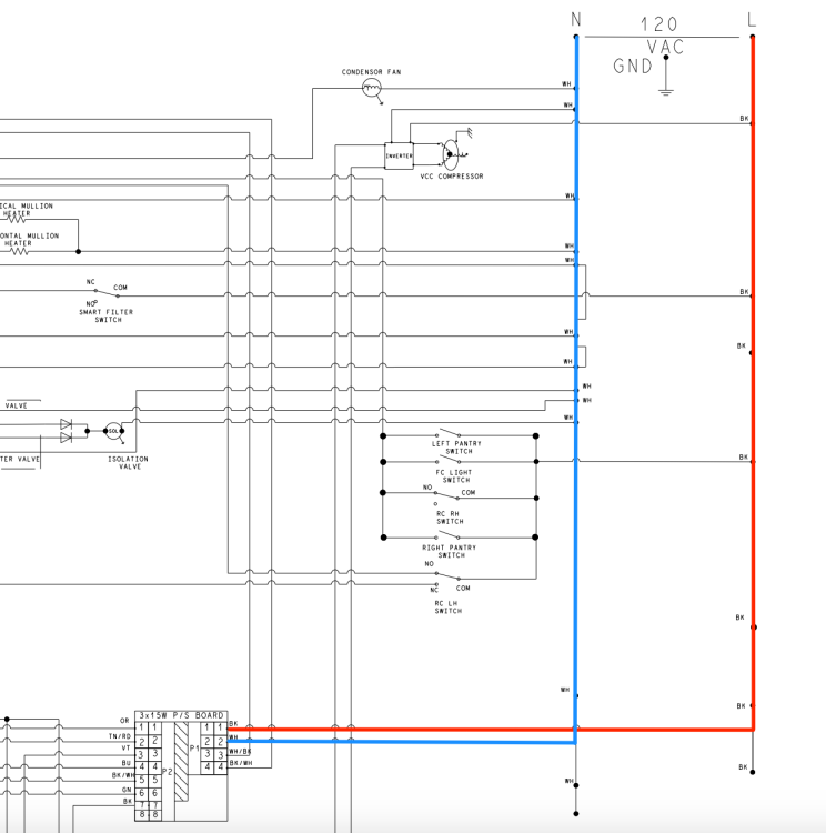
To get to the bottom of this, let's go all the way back to the wall outlet and see how power gets to the RC evaporator fan.

Screenshot_2025-07-21_at_4_57_27 PM.png

So the first stop is this power supply board. But how do we tell what the board does with this Line and Neutral input?

This is where we need to turn to a spec block, which thankfully they give us in this tech sheet.

Screenshot_2025-07-12_at_7_25_43 AM.png

That makes things pretty simple -- pins 1-4 of P2 on the power supply board are 12.7 VDC, and pins 5-8 are DC Ground.

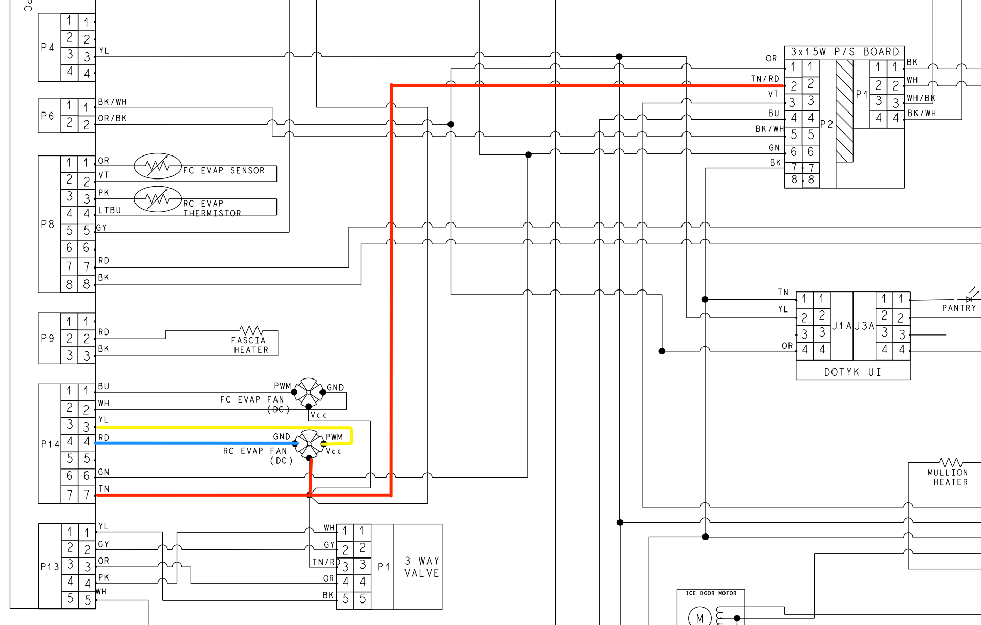
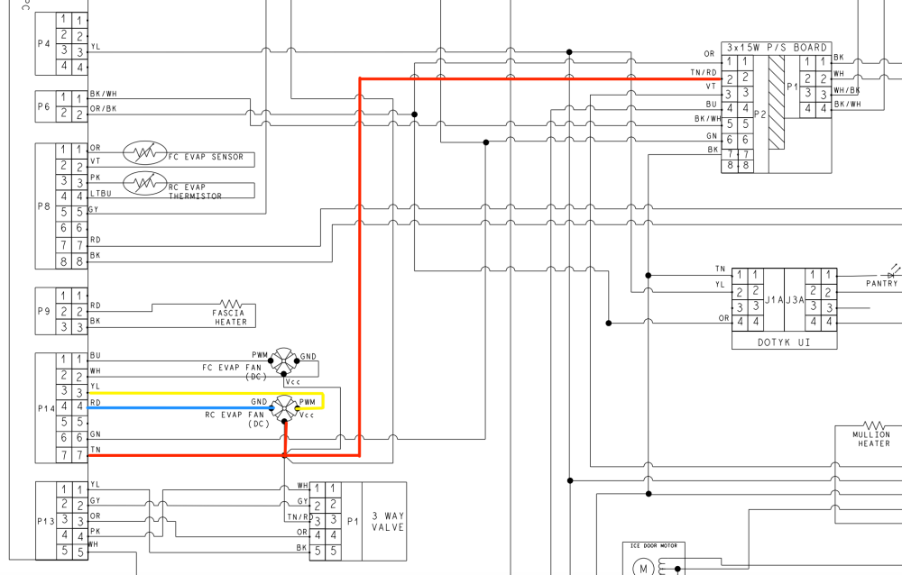
From the power supply board, let's trace the power supply to the RC evaporator fan.

Screenshot_2025-07-21_at_5_05_07 PM.png

Aha, so we have 12.7 VDC standing at the fan motor on the Vcc pin. That voltage is always present at the fan motor -- we know that because that same line also supplies DC voltage to the main control board.

If that's the case, then why would the main control board also supply 12.7 VDC to the evaporator fan?

Well, after a bit more digging in a troubleshooting guide supplied by Whirlpool, I found some information that clarified the situation:

Screenshot_2025-07-12_at_7_21_16 AM.png

That makes much more sense. The PWM signal supplied by the control board is not a steady 12.7 VDC -- it would be somewhere between 0 and 10 VDC. And that's what you would expect for a PWM signal.

After a bit of a journey, we've figured out what voltage readings we should expect at the fan motor: something around 12.7 VDC for the voltage supply, and then something between 0-10 VDC on the PWM line.

The only reason we knew to look for the correct specs was because we understood how the underlying technology of BLDC motors and PWM signals works. This is an essential part of reading schematics and interpreting specs -- if you don't know how the tech is supposed to work, then you can easily be misled by tricky schematics or wonky specifications.

Want to get in on the action? Join the Brotherhood of Techs at Appliantology.

  • Appliantology.org is a cultivated, private community of techs.
  • Get solid tech advice from working, professional techs and business owners.
  • Avoid the endless noise and guesswork thrown at you from groups on social media.
  • Download the service manuals, tech sheets, and service bulletins you need to git 'er done.

Join the Brethren in the Craft right now with our membership options at Appliantology and see how it can help you in your business starting today.

  • Like 6

2 Comments


Recommended Comments

Coley

Posted

Bravo!

  • Like 1
Patrick.j

Posted

super helpful thanks for the in-depth break down   

  • Like 1
×
×
  • Create New...